1.招标条件
本招标项目松滋市金松新区集贸市场建设项目 (项目名称)已由松滋市发展和改革局 (项目审批、核准或备案机关名称)以2019-421087-52-03-061115 (批文名称及编号)批准建设,项目业主松滋金投商业开发有限公司,建设资金来自企业自筹 (资金来源),项目出资比例为100%,招标人为松滋金投商业开发有限公司,招标代理机构为中元工程咨询有限责任公司。项目已具备招标条件,现对该项目的施工进行公开招标。
2.项目概况与招标范围
2.1 项目概况
建设地点:松滋市云昆路与白石路交叉口西南侧。
建设规模:总用地面积8677.12㎡,总建筑面积4375.02㎡。地上建筑面积4061.18平方米,其中集贸市场3919.04平方米、垃圾房46.74平方米、配电房95.04平方米,地下295.84平方米(不计容),并配套建设供配电、给排水、消防、道路、绿化等工程。
其他:/。
2.2 招标范围
招标范围:项目施工图纸范围的施工总承包,具体以施工图纸和工程量清单为准。
标段划分:本项目共划分为一个标段。
计划工期:210日历天,计划开工日期2020年11月5日。
合同估算价:15112568.39元。
2.3 其他:/。
3.投标人资格要求
3.1本次招标要求投标人须具备住房和城乡建设主管颁发的建筑工程施工总承包叁级及以上资质,近五年至少完成过1 项单项合同金额在1200万元及以上的房屋建筑工程 (竣工验收报告或竣工验收备案证的签发日期在2015年10月21日至开标截止日前一天,且项目业绩在全国建筑市场监管公共服务平台备案)业绩,并在人员、设备、资金等方面具有相应的施工能力,其中,投标人拟派项目经理须具备 建筑 专业 二级及以上 级注册建造师执业资格,具备有效的安全生产考核合格证书(B证),且未担任其他在施建设工程项目的项目经理。
3.2本次招标不接受(接受或不接受)联合体投标。联合体投标的,应满足下列要求:/。
3.3各投标人均可就本招标项目上述标段中的/(具体数量)个标段投标,招标人按下列原则选择中标人:
□招标人按标段择优选择中标人。
□投标人最多只允许中标个标段。如果同一投标人在多个标段中均排序第一,推荐中标候选人顺序为:
□按照标段顺序,投标人在前面标段被推荐为第一中标候选人后,所投其他标段将不再被推荐为中标候选人。
□按照标段招标控制价从大到小的顺序,投标人在招标控制价大的标段被推荐为第一中标候选人后,所投其他标段将不再被推荐为中标候选人。
□。
4.招标文件的获取
4.1 凡有意参加投标者(若为联合体投标,指联合体所有成员),应当在湖北省电子招投标交易平台(以下简称“电子交易平台”,下同)(网址:www.hbbidcloud.cn)进行注册登记,并办理CA数字证书(具体操作参见“电子交易平台”—办事指南—交易主体注册登记指南)。
4.2 完成注册登记后,请于2020年9 月17日至2020年9月21日24:00时止(北京时间、下同),通过互联网使用CA数字证书登录“电子交易平台”,在所投标段免费下载招标文件。联合体投标的,由联合体牵头人下载招标文件(具体操作参见“电子交易平台”—办事指南—招标(资审)文件下载指南)。未按规定从“电子交易平台”下载招标文件的,招标人 (“电子交易平台”)拒收其投标文件。
5.投标文件的递交
5.1 投标文件递交截止时间为2020年10月21日9时0分。
5.2 投标人应当在投标截止时间前,通过互联网使用CA数字证书登录“电子交易平台”,选择所投标段将加密的电子投标文件上传。投标人完成投标文件上传后,“电子交易平台”即时向投标人发出电子签收凭证,递交时间以电子签收凭证载明的传输完成时间为准。逾期未完成上传或未加密的电子投标文件,招标人(“电子交易平台”)将拒收。
6.投标相关事宜
/。
7.评标办法
本次招标评标办法采用 综合评估法 。
8.发布公告的媒介
本次招标公告同时在湖北省公共资源交易电子服务系统(网址:www.hbggzyfwpt.cn) (发布公告的媒介名称)上发布。
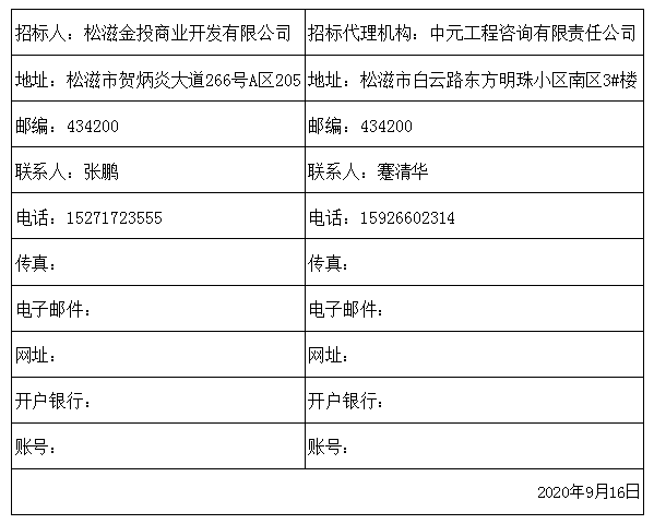
9.联系方式
.png)
备注:1. 投标人拟派的项目经理(建造师)(下同)不得同时担任两个及以上建设工程项目的项目经理(项目负责人)。存在下列情形之一的,视为未担任其他在施建设工程项目的项目经理:(1)同一工程相邻分段发包或分期施工的;(2)合同约定的工程验收合格的;(3)因非承包方原因致使工程项目停工超过120天(含),经建设单位同意的。
2. “在所投标段免费下载招标文件”是指投标人拟参加某标段投标的,应按规定下载该标段的招标文件。投标人的下载活动“电子交易平台”将予以记录,并可在“下载情况查询”中查看,该记录作为投标人是否下载该标段招标文件的依据。